02
2025-04
2025-04-02
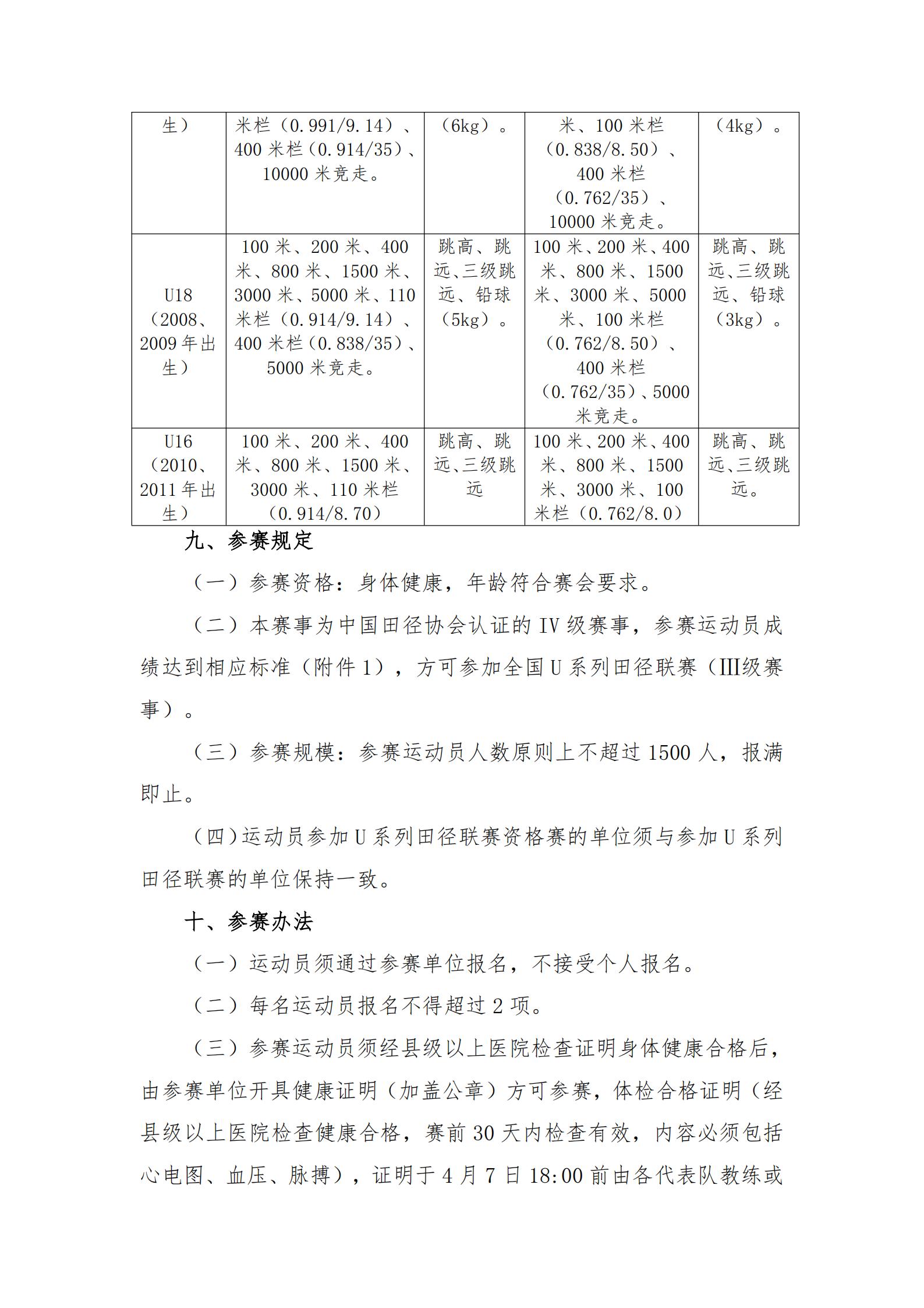
2025年U系列田径联赛(重庆赛区2)资格赛竞赛规程
访问量:
作者:德彩网












通知公告
-
德彩网关于2025年全国田径短跨跳项群赛(第1站)违规替赛处罚的通告
2025-07-13 -
关于举办重庆市马拉松赛事规范运行及风险控制培训的通知
2025-07-10 -
关于 2025 年重庆市田径一级裁判员考核结果公示
2025-07-01 -
关于 2025 年重庆市推荐晋升田径国家级裁判考核结果的公示
2025-06-30 -
关于举办重庆市田径一级裁判员晋级培训考试及推荐参加全国田径国家级裁判员晋级培训的通知
2025-06-09